SFL-Protector

  • Túlfeszültségvédelem felügyeleti eszközzel és leválasztó eszközzel
  • Zavarszűrő
  • Megnövelt biztonság hibatűrő Y védelmi áramkör által
  • Hálózati kapcsoló üzemjelzővel (csak SFL PRO 6X)
  • 2 m csatlakozóvezeték a flexibilis alkalmazás számára a legkülönbözőbb felhasználásnál
  • Vizuális működésjelző (zöld) és vizuális hibajelző (piros)

Details

lorem ipsum

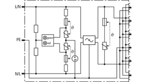
SFL PRO 6X

Dugaszaljzatsor túlfeszültségvédelemmel és zavarszűrővel.

1 Product

Part No. 909250 SFL PRO 6X

GTIN 4013364132566, Customs tariff No. (EU): 85363010, Gross weight: 970.00 g, PU: 1.00 db.

Predecessor

Images

Additional information

Túlfeszültségvédelmi dugaszaljzatsor SFL PRO 6X
Hatos dugaszaljzatsor túlfeszültségvédelemmel és szűrővel
3. típusú levezető az MSZ EN 61643-11 szerint
Zavarszűrő a DIN VDE 0565 3. rész szerint
Hálózati kapcsoló üzemjelzővel: zöld
vizuális hibajelző: piros
Legmagasabb tartós feszültség: 255 V AC
Védelmi feszültségszint: <= 1,6 kV
Teljes levezetési áramimpulzus: 5 kA
Max. hálózatoldali túláramvédelem: 16 A gG vagy B 16 A
Csillapítás f = 1 MHz szimm./aszimm. >= 32 dB / >= 30 dB esetén
Energetikai koordináció az DIN EN 62305-4 szerint
Red/Line-család levezetője

Gyártó: DEHN
Típus: SFL PRO 6X
Cikksz.: 909250
vagy egyenértékű.

Certificates

 

Technical data

SPD az EN 61643-11 / ... IEC 61643-11 3. típus / III. osztály
Legnagyobb tartós üzemi feszültség AC (UC ) 255 V (50 / 60 Hz)
Névleges levezetési lökőáram (8/20 µs) (In ) 3 kA
Teljes levezetési áram (8/20 µs) [L+N-PE] (Itotal ) 5 kA
Feszültségvédelmi szint (UP ) ≤ 1,6 kV
Max. hálózatoldali túláramvédelem B 16 A
Dugaszaljzatok száma 6

Product 909250 was added to Notepad.

Product 909250 was added to the cart.


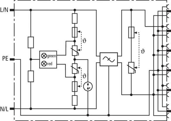
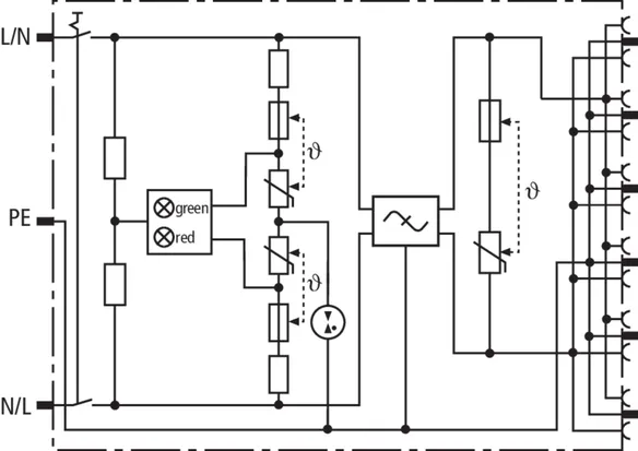
SFL PRO 6X 19"

Dugaszaljzatsor túlfeszültségvédelemmel és hálózati szűrővel 482,6 mm-es (19”) adatszekrényekhez.

1 Product

Part No. 909251 SFL PRO 6X 19"

GTIN 4013364132573, Customs tariff No. (EU): 85363010, Gross weight: 877.00 g, PU: 1.00 db.


Images

Additional information

Túlfeszültségvédelmi dugaszaljzatsor SFL PRO 6X 19"
Hatos dugaszaljzatsor túlfeszültségvédelemmel és szűrővel
3. típusú levezető az MSZ EN 61643-11 szerint
Zavarszűrő a DIN VDE 0565 3. rész szerint
üzemjelzővel: zöld
vizuális hibajelző: piros
Legmagasabb tartós feszültség: 255 V AC
Védelmi feszültségszint: <= 1,6 kV
Teljes levezetési áramimpulzus: 5 kA
Max. hálózatoldali túláramvédelem: 16 A gG vagy B 16 A
Csillapítás f = 1 MHz szimm./aszimm. >= 32 dB / >= 30 dB esetén
Energetikai koordináció az DIN EN 62305-4 szerint
Red/Line-család levezetője

Gyártó: DEHN
Típus: SFL PRO 6X 19"
Cikksz.: 909251
vagy egyenértékű.

Certificates

 

Technical data

SPD az EN 61643-11 / ... IEC 61643-11 3. típus / III. osztály
Legnagyobb tartós üzemi feszültség AC (UC ) 255 V (50 / 60 Hz)
Névleges levezetési lökőáram (8/20 µs) (In ) 3 kA
Teljes levezetési áram (8/20 µs) [L+N-PE] (Itotal ) 5 kA
Feszültségvédelmi szint (UP ) ≤ 1,6 kV
Max. hálózatoldali túláramvédelem B 16 A
Dugaszaljzatok száma 6

Product 909251 was added to Notepad.

Product 909251 was added to the cart.


back to top